このイベントは終了しました。
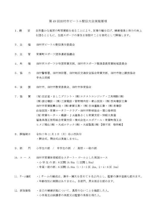
自然豊かな高原の町常葉路を走ることにより、友情の輪を広げ、健康増進と体力の向上を図るとともに、生涯スポーツの普及を目指すことを目的として開催します。
-
- 開催日
-
2025/11/3(月) 受付開始 07:30 ~Googleカレンダーに登録
-
- 申込受付期間
- 2025/8/13(水)00:00~ 2025/9/28(日)23:59
-
- 会場
- 田村市常葉体育館
-
- 開催場所
-
- 支払方法
- クレジットカード払い、Amazon Pay、コンビニ払い
-
- 参加費
-
- (1)小学生部門 :
-
-
5,000円
- (2)中学生部門 :
-
-
6,000円
- (3)高校・一般部門 :
-
-
7,000円
イベント主催者への過去のレビュー
イベント詳細
- 支払い方法
- クレジットカード払い、Amazon Pay、コンビニ払い
- キャンセル受付期間
- キャンセル不可
- URL
- https://www.city.tamura.lg.jp/soshiki/30/entry_2_1.html
- スポーツ
- ランニング(種目:駅伝・リレー )
- イベント種別
- 大会、イベント
- 規模
- 100人~499人
- レベル
- 初心者向け、初心者OK、中級者向け、レベル問わず
- 当日申込
- -
- 計測
- チップ計測
- その他の特徴
- -
- 主催者連絡先
-
田村市ビートル駅伝実行委員会(担当:橋本)
shogai@city.tamura.lg.jp、0247-81-1215
〒963-4393 福島県田村市船引町船引字畑添76番地2 - イベントID
- E0130035
- プライバシーポリシー
- 詳細はこちら
代表者のみエントリーをお願いいたします
申込締め切り後にメンバー登録をご案内します
クリックすると大会要項がPDFでもご覧いただけます。
イベント主催者
この主催者の他のイベント
一覧を見る注目のイベント
PRあなたにおすすめのイベント
RDC OSAKA(大阪) ランニングクラブ練習会 参加者募集!!
大阪府大阪市中央区
世界遺産・二条城 スピード練習 1.88k×5本【サトウ練習会】
京都府京都市中京区
第3回ランニングフェスタ浜寺公園
大阪府堺市西区
12/24(水)ランナー専門のケア @皇居 大手町 神田至近
東京都千代田区






イベントについての質問・コメント
ログインしてコメントを書く
質問・コメントはありません。